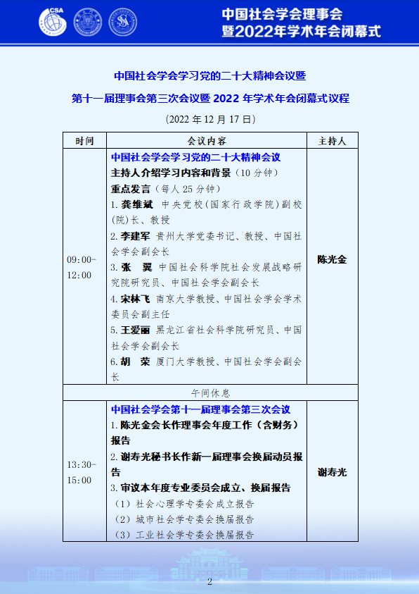
受疫情不确定性影响,原定于2022年12月16日至18日在厦门大学举行的中国社会学会理事会暨2022年学术年会闭幕式,改为12月17日于线上云端举行,敬请谅解。会议日程安排如下:
09:00-12:00 中国社会学会学习党的二十大精神会议
13:30-15:00 中国社会学会第十一届理事会第三次会议
15:00-16:00 中国社会学会2022年学术年会闭幕式
此次会议通过腾讯会议线上举行,其中学习党的二十大精神会议、学术年会闭幕式为公开会议,对外开放。参会链接将在学会官网发布的会议手册内公布,敬请关注。
理事会为闭门会议,不对外开放。
中国社会学会
2022年12月14日






