主办单位
厦门大学美育与通识教育中心
承办单位
厦门大学社会与人类学院
时间
2022年10月22-23日
地点
厦门宾馆八号楼礼泉二厅
通识教育的目的在于培养健全的个人和健全的公民,是关注人的生活、道德、情感和理智和谐发展的教育。人类学作为人文与社会科学中的基础性学科,致力于研究世界文化多样性和人类面对的普遍性问题,能够从多个维度有效参与和丰富通识教育的课程体系;与此同时,通过积极参与通识课程建设,人类学也将拓展自身的跨学科影响力。《人类学与通识教育的未来》研讨会邀请来自全国重点及综合性大学的二十余位从事通识课程教学的人类学学者,从人类学通识课的定位,人类学通识教育中的共情与反思,人类学通识教育的路径与场域,人类学与区域国别通识课,以及人类学通识课的课程设计等五个方面,全面探讨人类学如何在通识教育中实现学科理念和教学目标,即通过培养学生对于世界文化多样性的认知能力,激发学生对于不同文化和族群的好奇心和真实关切,树立尊重、包容文化差异的心态,增强学生的跨文化理解力,并引导学生走出自我,理解他人,关心社会,放眼世界,做新时代的观察者与积极参与者。
一、 发言人员名单

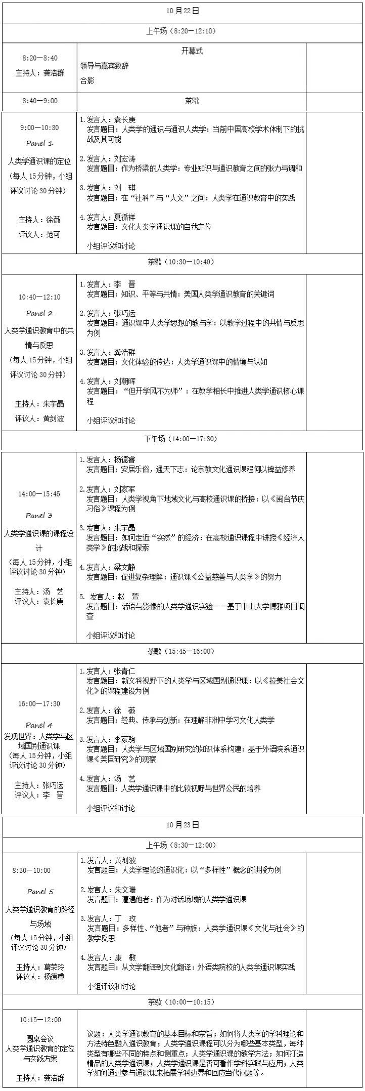
二、 会议日程

编辑:龚浩群
审定:毛毛